凯发k8国际

    SIAT新闻网

    Experimental Hematology & Oncology,Journal for ImmunoTherapy of Cancer | 科研团队在肿瘤免疫治疗方面取得进展

    来源:医药所发布时间:2025-04-08

    以CAR-T、CAR-NK为代表的免疫细胞疗法被认为是最有可能战胜肿瘤的新技术,但现在的开展远达不到预期。多数在研的CAR-T和CAR-NK细胞疗法都普遍存在“应对肿瘤抗原异质性不力”、“体内活性不足”和“难以适应抑制性肿瘤微环境(TME)”等缺陷,导致患者难以从中获益。近期,中国科研实验室深圳先进技术研究院(简称“凯发k8国际”)万晓春团队在Experimental Hematology & OncologyJournal for ImmunoTherapy of Cancer期刊上陆续在发表三项研究成果,为解决限制肿瘤免疫治疗效果的核心问题提出了新的解决方案。深圳先进技术研究院先进院博士生张鹏超、牛祥云和Muhammad Auwal Saliu分别为论文第一作者,万晓春研究员、章桂忠和刘茂玄副研究员为这些工作的通讯作者。

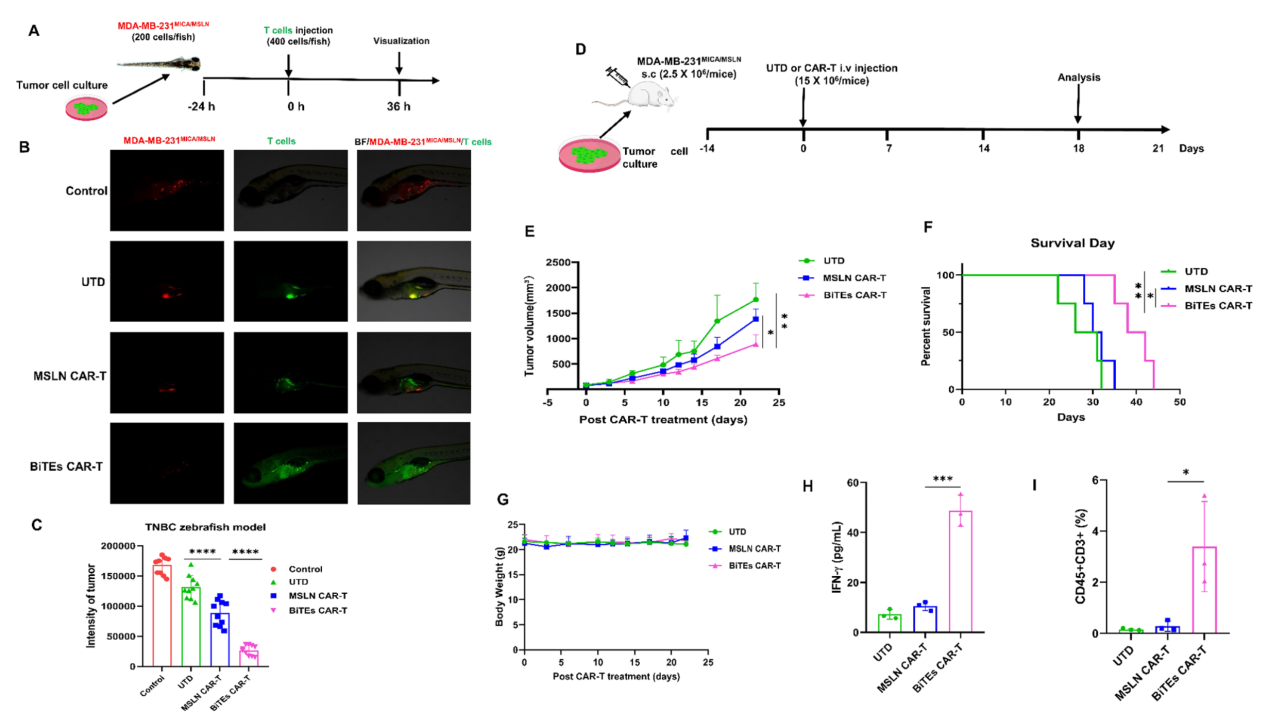
    团队顺利获得创新性整合CAR-T与双特异性T细胞衔接子(BiTEs),构建出具有双重靶向能力的BiTEs CAR-T细胞。该设计采用纳米抗体和天然受体作为抗原结合域,具有免疫原性低和表达稳定等优势,显著提升CAR-T细胞对抗肿瘤抗原异质性的能力,在动物实验中展现出更强的抗肿瘤效果和良好的安全性(图1)。该研究在抗原识别维度突破了传统单靶点限制,为解决肿瘤抗原异质性、肿瘤抗原逃逸问题给予了潜力策略。

    在CAR-NK细胞活性调控方面,团队深入解析了CD28与4-1BB共刺激域在NK细胞中的功能差异及其分子机制,顺利获得系统性比较CAR信号下游分子网络,成功鉴定出关键调控分子MAP3K8。体内外实验证实,靶向干预MAP3K8可显著增强CAR-NK细胞的抗肿瘤功能(图2)。该研究不仅为优化CAR-NK疗法给予了新靶点,也为共刺激域的选择给予了理论依据。

    针对实体瘤治疗的"最后壁垒"——抑制性TME,团队开发了活性响应型CAR(Fla)-T细胞:当CAR激活时,可诱导TLR5配体flagellin的表达,实现TME的动态重塑。这种"治疗-改造"协同策略不仅增强CAR-T功能,从而更好地清除抗原阳性肿瘤细胞;还能有效激活内源性抗肿瘤免疫,增强机体对抗原异质性肿瘤细胞的杀伤。因此,CAR(Fla)-T细胞在体内实验中表现出比传统CAR-T细胞更强的抗肿瘤效果(图3)。该研究实现了从对TME的被动耐受向主动改造的模式转变,为靶向TME增强CAR-T疗效给予新的思路和潜在的技术方案。

    这些研究分别从靶向识别、活性调控、微环境干预三个维度构建了新的解决方案,对实体瘤免疫细胞疗法的开展具有持续的意义。研究工作得到了国家重点研发计划、国家自然科学基金、广东省基础与应用基础研究、深圳市医学研究专项基金、深圳市科技创新委员会等项目经费的资助。




    论文上线截图


    图1. BiTEs CAR-T cells 在斑马鱼和小鼠移植瘤模型中展现出更强的抗肿瘤效果

    图2. 28z CAR-NK优于BBz CAR-NK细胞的转录组学机制研究与验证


    图3. CAR(Fla)-T细胞具有比传统CAR-T细胞更好的体内抗肿瘤活性



    附件下载:

    TOP